View all by patters
patters
Follow patters
Follow
Following patters
Following
Add To Collection
Collection
Devlog
Related games
Related
Artillery
←
Return to Artillery
Devlog
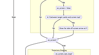
Trajectory logic flow diagram
January 20, 2024
by
patters
#Logic
At the time of developing this game I used sheets of paper to draw out the logical flow. I briefly tried to use Draw.io but found it so onerous that I soon gave up. Since then I have discovered Mermai...
Continue reading
v1.4 Performance optimisation
May 01, 2019
by
patters
This release focuses on improving performance: All variables re-organised. Single letter names used for the most performance critical variables. Variables are defined in performance order for further...
Continue reading
v1.3 Offscreen arrows
April 24, 2019
by
patters
Addition of moving arrows to indicate the position of the shots when they exceed the top and far edges of the screen, which a number of people requested in their feedback on the WoS forum . I didn't a...
Continue reading
v1.2 Graphics tweaks
April 19, 2019
by
patters
This version alters the draw method for the castles and flags to use a string variable containing CHR$ control characters to set position and attributes. This renders much more quickly and it is more...
Continue reading
v1.1 Improvements
April 06, 2019
by
patters
Optimised trajectory maths. I used BasinC to profile the code and I was amazed to find that a power of two calculation was slowing the whole loop down substantially. I changed "LET y1=y01+v0y1*t+0.5*-...
Continue reading
v1.0 Challenging constraints
March 03, 2019
by
patters
#Performance
Here is the game I set out to remake - Artillery on the Macintosh by Kirk Crawford: My version works within the limitations of Sinclair BASIC in the following ways: For performance reasons the traje...
Continue reading